欢迎访问太阳成集团122cc官网! 正在浏览:0

科研动态

我集团师生获“继承和发扬党的优良革命传统和作风,在新时代大力弘扬延安精神”理论征文多项奖励

2025-12-31  ————

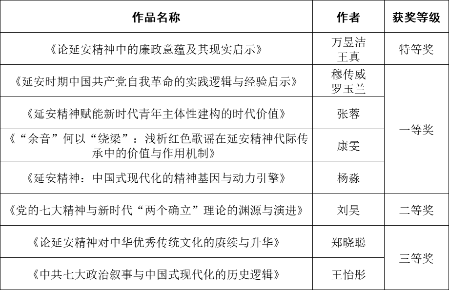
近日,宝鸡市延安精神研究会发布《关于表彰“继承和发扬党的优良革命传统和作风,在新时代大力弘扬延安精神”理论征文获奖论文的决定》(宝延发〔2025〕8号),我集团师生获特等奖1项、一等奖4项、二等奖1项、三等奖2项,学校获优秀组织奖。



据悉,本次征文活动共收集174篇参评论文,紧紧围绕习近平总书记关于弘扬延安精神的重要论述,结合宝鸡发展实际,深入开展理论研究阐释。经过专家评审,共评选优秀论文47篇,其中特等奖3篇、一等奖10篇、二等奖12篇、三等奖22篇,评选优秀组织单位6家。

本次获奖不仅展现了学院研究生扎实的学术素养与坚定的理想信念,更凸显了我集团研究生培养体系的显著成效,为持续深化我集团研究生教育改革、提升人才培养质量注入了强劲动力。太阳成集团122cc 文、图/张吉祥 审核/刘晓勇)


上一条:我集团硕士研究生刘昊、张佳乐申报课题获批立项

下一条:冯飞龙教授获批陕西省哲学社会科学研究专项项目

关闭